更多精彩内容,点击下载 中国金融网APP 查看
相关新闻
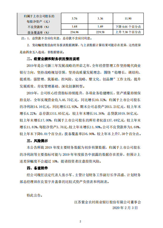
-
外汇局:2019年银行结汇1.85万亿美元
2020年01月19日09时48分
-
湖北银行披露2019年高管薪酬
2021年02月24日11时49分
-
九江银行2019年营收增长超两成
2020年03月31日15时14分
-
人民银行召开2019年调查统计工作会议
2019年04月25日17时00分
-
紫金银行违规交易致歉为哪般?
2022年08月25日13时10分
-
江苏紫金银行净利润3.23亿元
2020年04月30日13时27分
关注金融网

